Unlocking Performance: Understanding Asynchronous vs. Parallel Programming
In the world of computer science and software development, optimizing the performance and responsiveness of applications is crucial. Two key techniques that developers use to achieve these goals are asynchronous programming and parallel programming. Both approaches allow programs to handle multiple tasks efficiently but in different ways. Understanding the fundamental concepts, use cases, and differences between these techniques is essential for leveraging them effectively in your projects.
Asynchronous Programming
Fundamentals:
Concurrency: Asynchronous programming introduces concurrency, where multiple tasks can progress independently and may overlap in execution. It does not imply simultaneous execution but allows a task to pause and other tasks to run during the wait times.
Event Loop: Many asynchronous systems use an event loop that continuously checks for and executes events (tasks) that are ready to run. This mechanism helps handle numerous I/O-bound operations efficiently.
Non-blocking I/O: Asynchronous systems often employ non-blocking I/O operations, allowing the program to initiate an I/O task and move on to other tasks without waiting for the I/O operation to complete.
Control Flow Constructs:
Callbacks: Functions passed as arguments to other functions that get executed after the completion of an asynchronous task.
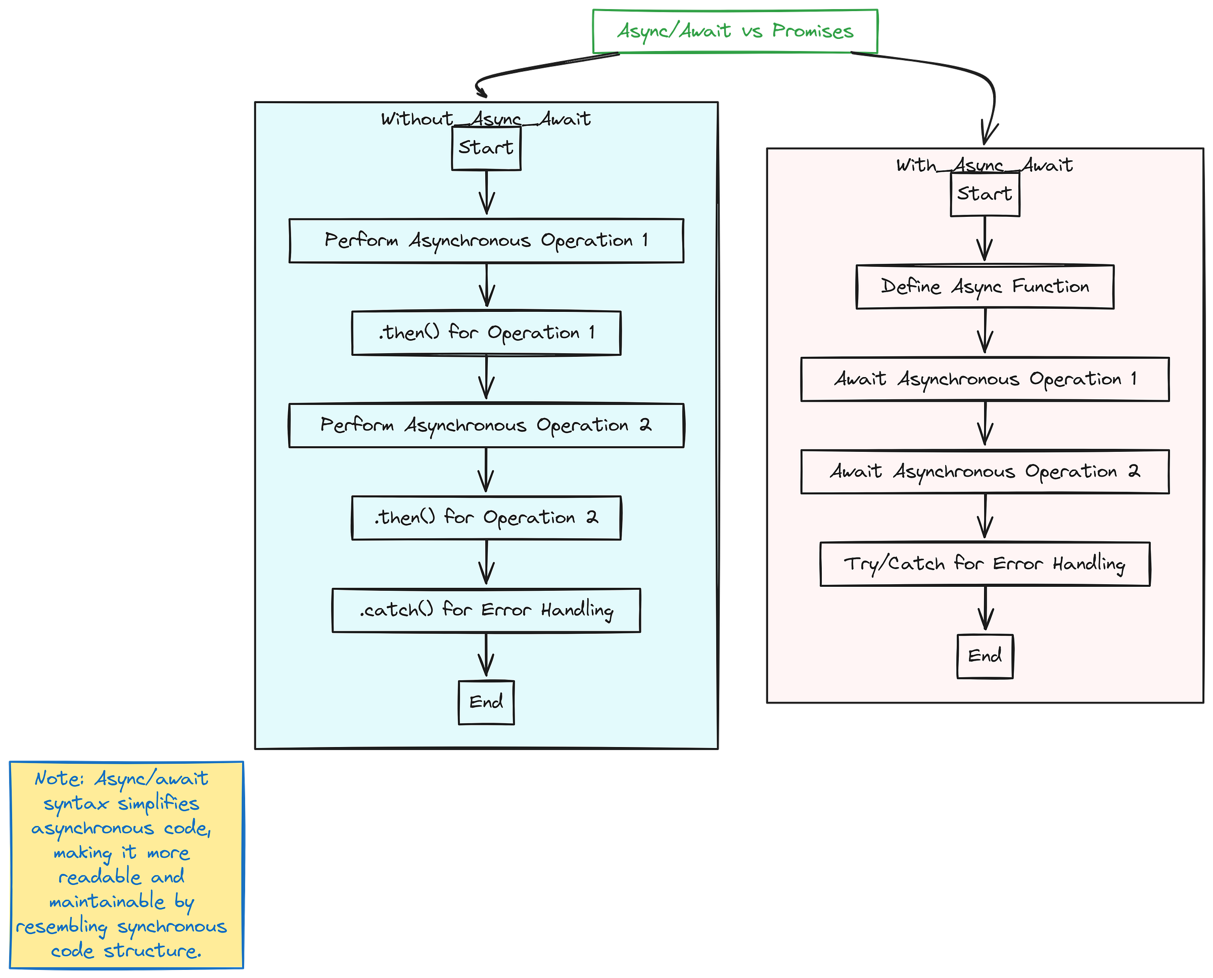
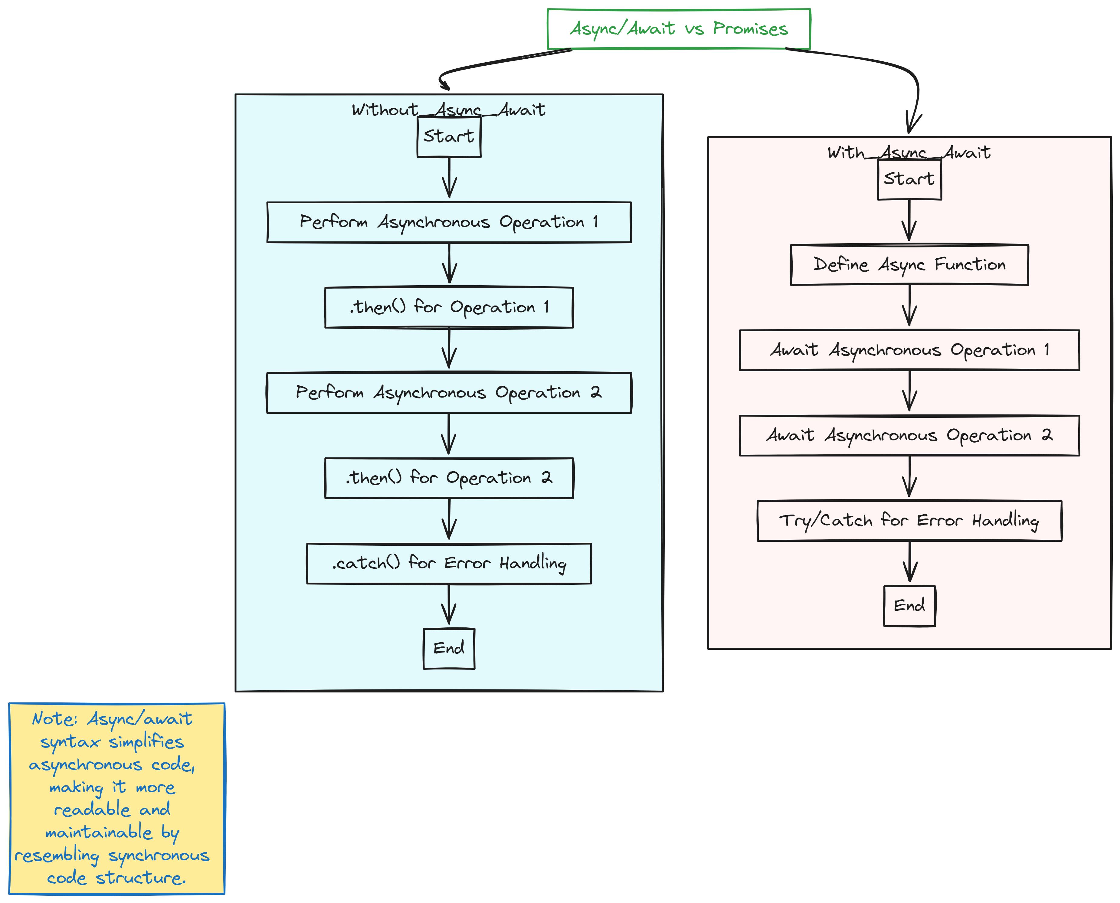
Promises/Futures: Objects representing the eventual completion (or failure) of an asynchronous operation and its resulting value.
Async/Await: Syntactic sugar that makes asynchronous code look synchronous, improving readability and maintainability.
Concepts:
Concurrency vs. Parallelism: Concurrency involves dealing with lots of things at once (asynchronous operations), whereas parallelism involves doing lots of things at once (parallel operations).
Latency Hiding: Asynchronous programming hides latency by allowing other work to proceed while waiting for the completion of a task, improving overall efficiency.
Parallel Programming
Fundamentals:
Parallelism: Parallel programming involves executing multiple computations simultaneously by dividing the workload across multiple processors or cores.
Data Parallelism: The same operation is performed concurrently on different pieces of distributed data.
Task Parallelism: Different tasks are performed in parallel, with each task potentially using different data.
Architectural Models:
Multi-threading: Uses multiple threads within a single process to execute tasks concurrently. Threads share the same memory space.
Multi-processing: Uses multiple processes, each with its own memory space, to execute tasks concurrently. Processes communicate via inter-process communication (IPC) mechanisms.
SIMD (Single Instruction, Multiple Data): A type of parallel processing where a single instruction operates on multiple data points simultaneously.
MIMD (Multiple Instruction, Multiple Data): A type of parallel processing where different processors may execute different instructions on different data points simultaneously.
Synchronization:
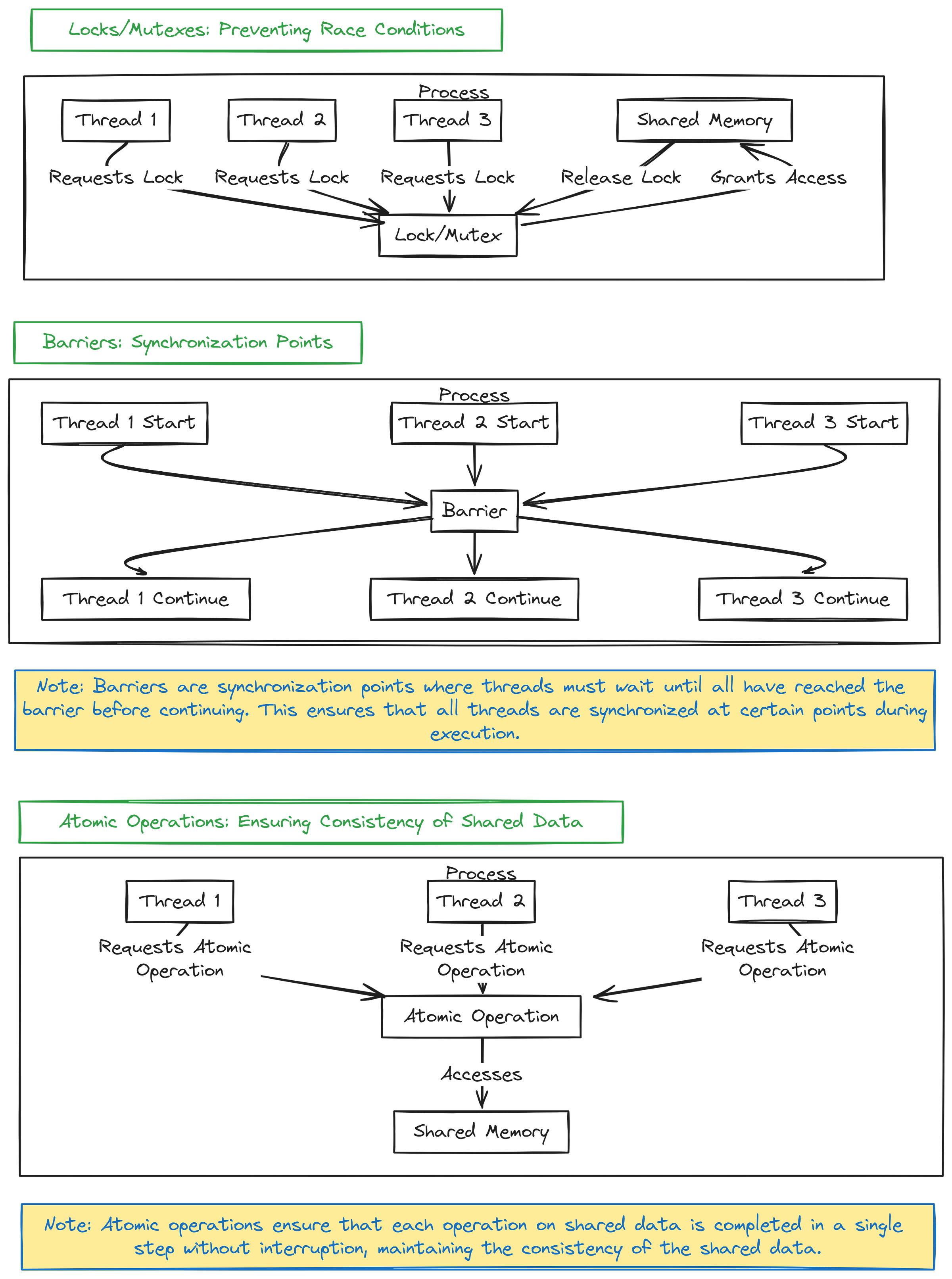
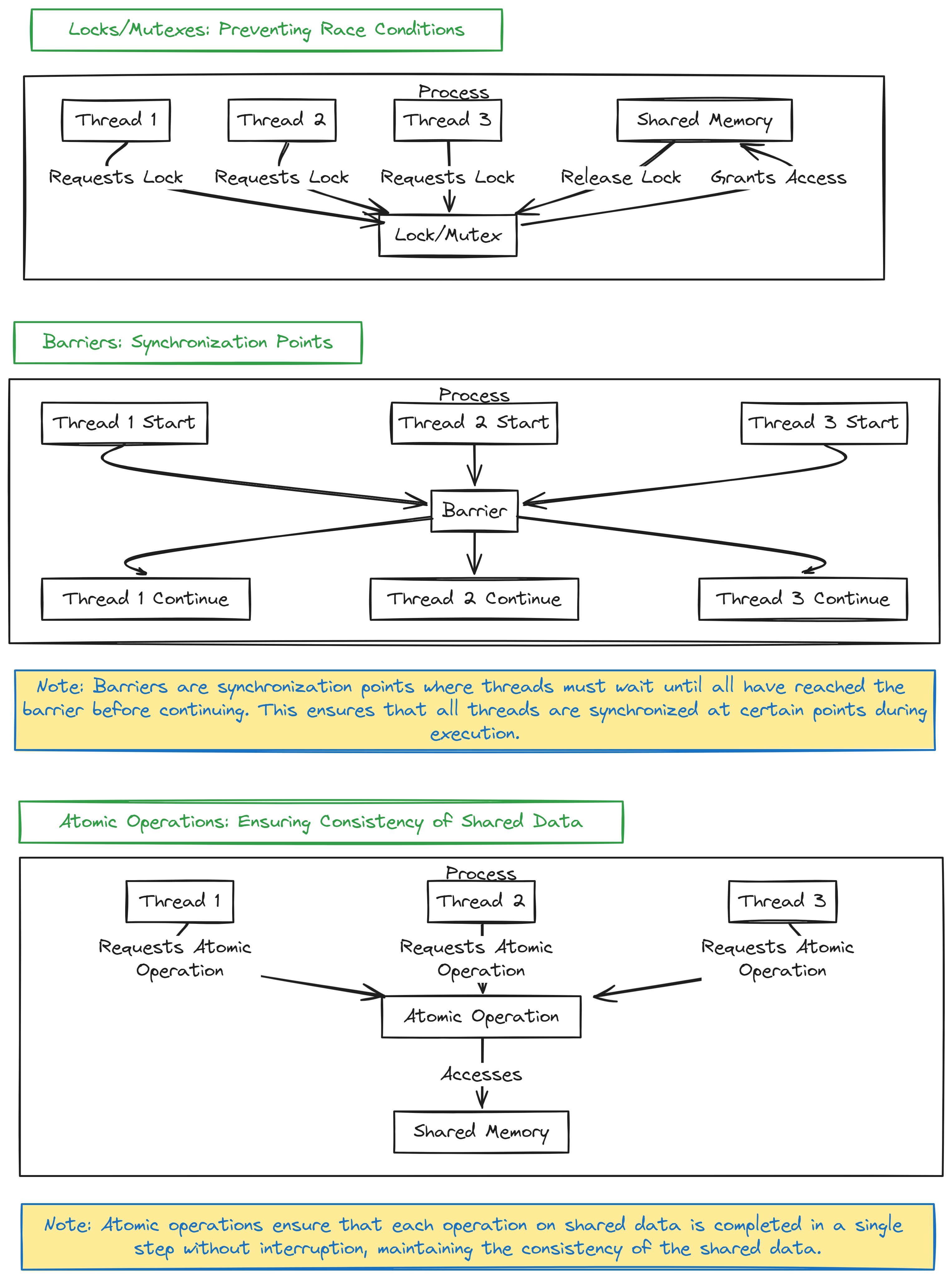
Locks/Mutexes: Mechanisms to ensure that only one thread or process accesses a shared resource at a time, preventing race conditions.
Barriers: Synchronization points where threads or processes must wait until all have reached the barrier before continuing.
Atomic Operations: Operations that are completed in a single step without interruption, ensuring consistency of shared data.
Challenges:
Data Races: Occur when two or more threads or processes access shared data concurrently, and at least one access is a write.
Deadlocks: Situations where two or more tasks are waiting for each other to release resources, resulting in a standstill.
Load Balancing: Distributing tasks evenly across processors to ensure efficient utilization of resources.
Additional Theoretical Concepts
Asynchronous Programming
Reactive Programming: A declarative programming paradigm concerned with data streams and the propagation of change. It is heavily used in asynchronous programming to handle data flows and asynchronous events.
Continuation-Passing Style (CPS): A style of programming in which control is passed explicitly in the form of a continuation. This is fundamental in understanding how callbacks work in asynchronous programming.
Parallel Programming
Amdahl’s Law: A formula used to find the maximum improvement to an overall system when only part of the system is improved. It highlights the limitations of parallel computing due to the non-parallelizable portion of a task.
Gustafson’s Law: Argues that by increasing the size of the problem, the proportion of the problem that can be parallelized can increase, thus achieving better speedup compared to Amdahl’s Law.
Fork-Join Model: A parallel programming model where a task is recursively split (forked) into smaller subtasks until they are simple enough to be solved directly, and then the results are combined (joined).
By understanding these theoretical aspects, you can better appreciate the strengths and challenges associated with asynchronous and parallel programming, and apply them effectively to improve performance and responsiveness in your applications.















